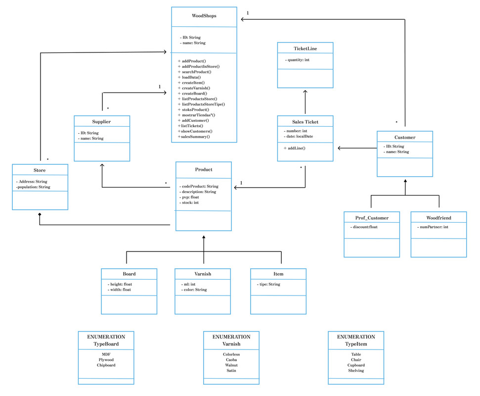
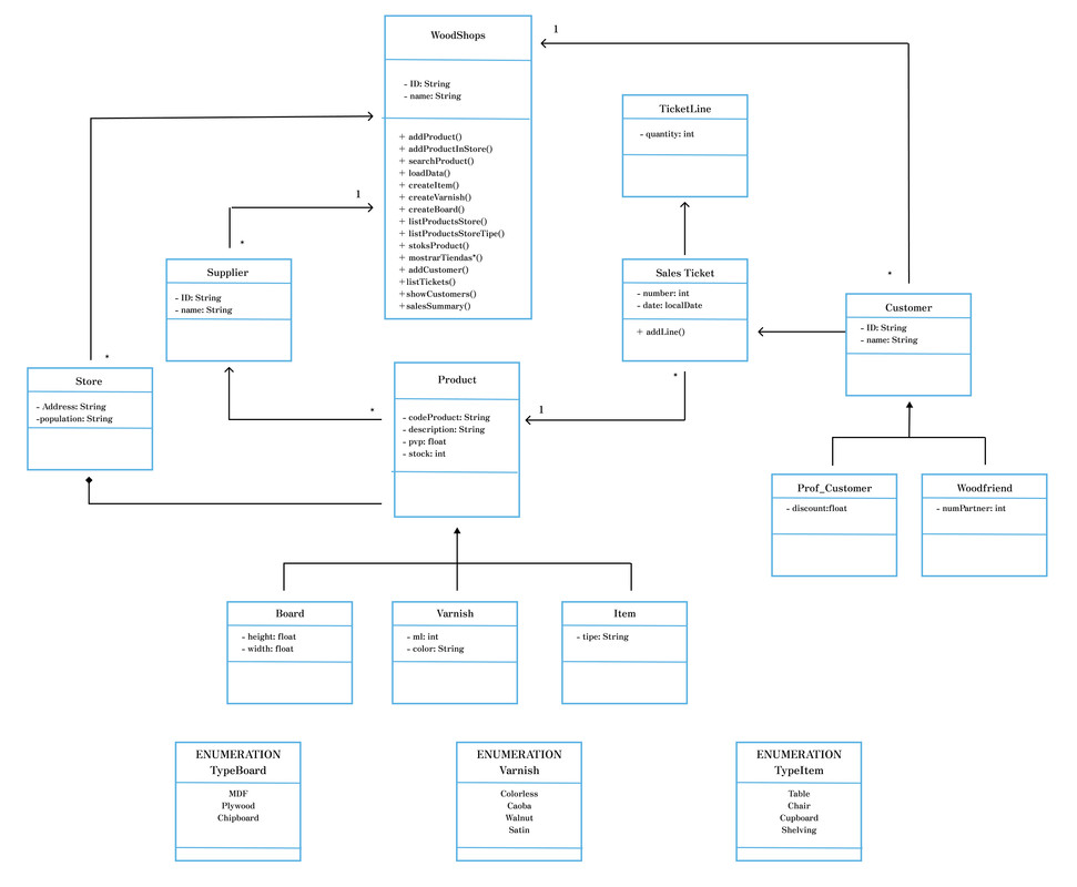
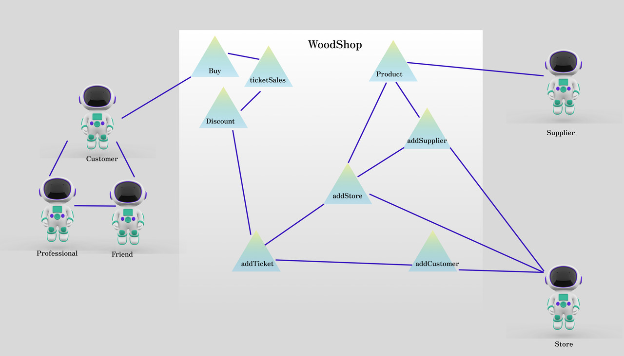
Resource management system for a large construction warehouse. Program built in Java
-
Notifications
You must be signed in to change notification settings - Fork 0
Resource management system for a large construction warehouse. Program built in Java.
License
rballestercoll/Construction_Warehouse_Project
Folders and files
| Name | Name | Last commit message | Last commit date | |
|---|---|---|---|---|
Repository files navigation
About
Resource management system for a large construction warehouse. Program built in Java.
Resources
License
Stars
Watchers
Forks
Releases
No releases published
Packages 0
No packages published

