Pipeline Project - Part Register
Basically this is just a register part of Pipeline project.
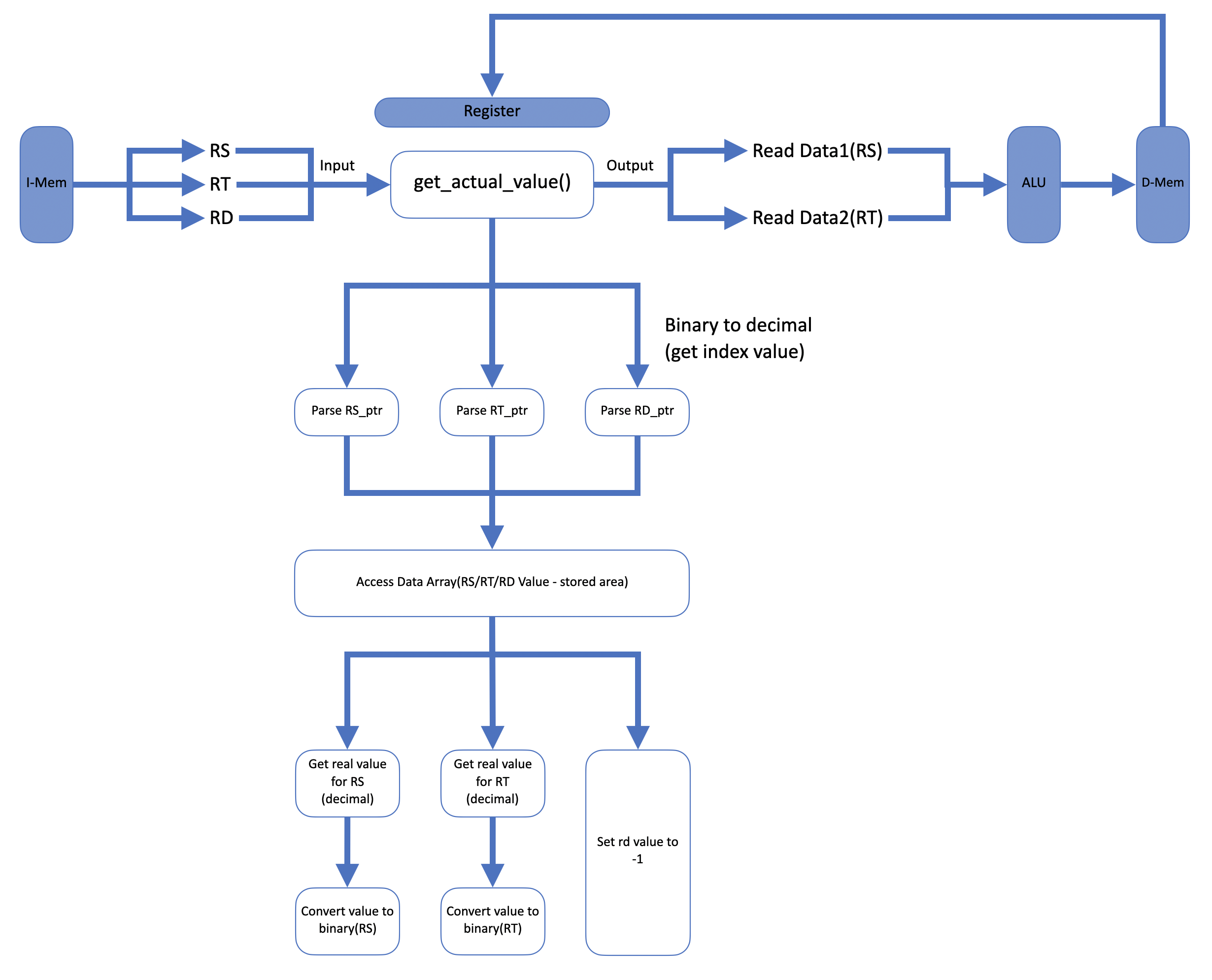
Since this project is developed in C++ and for education purpose, we simply cannot use MIPS RS/RT/RD address in X86_64 system.
So we used this approach:
- Use our own memory
Actually, it will be implemented as "array" in C++ - Access RS/RT/RD memory address based on our own memory
This means we need to set some values before parsing MIPS binary-formed assembly
For now, this register and all pipeline-related projects will be processing R-Type assembly, called "add".
after that, we will expand more type of instructions, etc.
